Product Summary
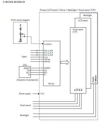
The NL2432HC22-41K is a TFT color lcd module composed of the amorphous silicon thin film transistor liquid crystal display (a-Si TFT LCD) panel structure with driver LSIs for driving the TFT (Thin Film Transistor) array, touch panel (T/P) and a backlight. The a-Si TFT LCD panel structure is injected liquid crystal material into a narrow gap between the TFT array glass substrate and a color-filter glass substrate.
Parametrics
NL2432HC22-41K absolute maximum ratings: (1)Supply voltage, VCC: -0.5 to +6.0 V; (2)Logic input voltage, VI: -0.5 to VCC+0.5V; (3)Storage temperature, Tst: -30 to +80℃; (4)Operating temperature, Top: -20 to +70℃; (5)Absolute humidity, AH: ≤ 73.
Features
NL2432HC22-41K features: (Transflective type); (2)Backlight and touch panel attached; (3)High luminance; (4)High contrast; (5)Including LCD controller and power supply; (6)6-bit digital RGB signals; (7)Compliance with the European RoHS directive (2002/95/EC).
Diagrams

![]() |
![]() NL2432HC22-44B |
![]() Other |
![]() |
![]() Data Sheet |
![]() Negotiable |
|
||||
![]() |
![]() NL2432HC22-22A |
![]() Other |
![]() |
![]() Data Sheet |
![]() Negotiable |
|
||||
(China (Mainland))








